18922873397

手机版

扫描上面的二维码

随时随地了解招生动态!

×


联考咨讯

联考咨讯 您的位置:学院首页 > 联考咨讯> 联考咨讯

深圳联考中国港澳台联考学校:港澳台联考、两校联考、澳门四校联考怎么选?2026港澳台华侨升学路径全解析!

2025-08-12

“孩子有港澳台身份,该走哪条升学路?”“联考分数疯涨,要不要转战两校?”“澳门四校联考值得尝试吗?”临近升学季,成千上万的家庭为此焦虑不已。

2025年数据显示:港澳台联考报名破11939人,录取率仅52.86%;两校联考热度持续上涨;澳门四校新增至20所内地认可高校。

本文将全面解析三大联考差异,帮你精准定位,选对升学方向。

稿定设计-4.jpg

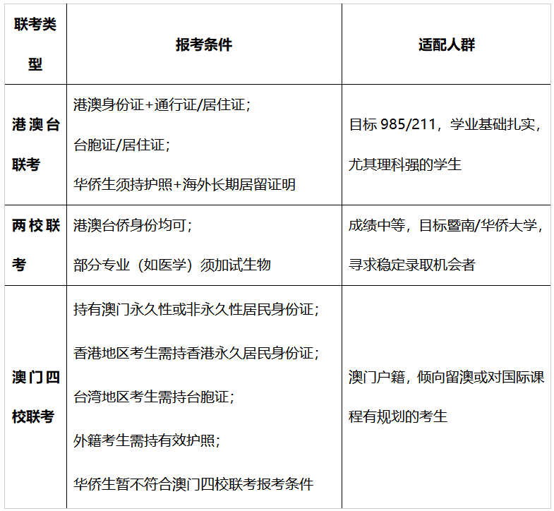
一、三大联考报考条件与适配人群

路径选择的前提是资格明确与人群匹配。三大联考在报考条件上已有明显区分:

微信图片_2025-08-12_093303_484.png

重要提醒:港澳台联考华侨生身份审核日趋严格,2025年起需提供完整出入境记录原件,建议提前1年准备材料!

稿定设计-9.jpg

二、考试时间与科目设置

三大联考考试时间不同,科目设置也存在差异,直接影响备考节奏与复习策略。


港澳台联考

时间:5月下旬举行(2025年考试时间为5月17日-5月18日)

科目:文科:语数英+史地;理科:语数英+物化,共750分

特点:整体注重基础、贴近生活情境,突出材料分析与综合应用能力,难度略低于高考但区分度强


两校联考

时间:5月下旬(2025年考试时间为5月24日-5月25日)

科目:语文、数学、英语+选考科目(历史/地理/物理/化学/生物),共600分,医学专业需加试生物

特点:题型结构稳定,注重基础知识与跨学科综合应用,阅读类题材多样、数学压轴题融合度高,写作与实验题强调逻辑性与实际能力,更适合中等生冲刺


澳门四校联考

时间:3月中旬(2025年考试时间为3月13日-3月16日)

科目:中文、数学、葡文、英文,(每科满分100分,根据排名赋分到1000分;考生无须报考全部四科,所须参加的考试科目按报考高校的课程要求而定四科以外其他科目的考试或面试由四校自行安排及公布)

图片12.png 

特点:题型覆盖全面、结构多元,注重基础知识掌握与综合能力应用,数学解题灵活度高,语文作文占比大,英语侧重情境运用与高阶表达能力;葡文本地考生具语言优势,内地生备考压力较大

建议优先锁定主路径,避免“撒网式备考”导致分心错失机会。

稿定设计-11.jpg

三、招生院校对比

港澳台联考

覆盖378所内地高校,包括多所985/211,2025年清北、复交等均在列

可报专业广泛,工科、医学、金融等热门赛道全覆盖

两校联考

招生院校仅暨南大学、华侨大学

2025本科线暨大380分,华大第一志愿330分,第二志愿355分,适合中等生保底

优势专业如暨大新闻、华大计算机,医学需加试生物

澳门四校联考

覆盖澳门大学、澳门科技大学等4校+20所内地高校

录取门槛根据各院校要求有所不同,部分专业需面试

更适合未来计划留澳或就读葡语系高校的考生 


四、三大联考如何选择?

港澳台联考适合人群

中高分考生:成绩较好但高考难冲清北复交者,可通过联考报考其他985/211高校。

普高中等生:对高考无信心者,联考提供另一条本科通道。

职高中专生:无缘普高但仍想读大学,联考是实现名校梦的有效路径

两校联考适合人群

低分段学生:基础薄弱、五门课难以兼顾的考生。

中分段学生:联考冲不上暨大,建议两校联考同步报考,增加录取机会。

高分段学生:可将两校联考作为保底志愿,规避志愿滑档风险。

四校联考适合人群

澳门籍学生:文化课基础一般但想读本科的学生适合报考。

外籍学生:有意回祖国升学的外籍考生,可通过四校联考对接内地高校。

 稿定设计-3.jpg


今天的港澳台侨联考资讯就先分享到这里了,想要了解更多的港澳台侨联考问题,欢迎拨深圳联考中国港澳台联考学校:佳佳老师(联考中国)18922873397

1732614629605510.png

扫码添加老师咨询详情