18922873397

手机版

扫描上面的二维码

随时随地了解招生动态!

×


联考咨讯

联考咨讯 您的位置:学院首页 > 联考咨讯> 联考咨讯

深圳联考中国港澳台联考学校:2025年两校联考专业分数揭秘!报哪些专业不滑档?

2025-07-24

一、2025年两校联考录取数据

暨南大学:

普通类本科最低录取线:4科总分不低于380分,比2024年下降了15分

艺术类、体育类专业最低录取分数线:4科总分不低于270分(下降10分)

预科A班保持在345分不变,预科B班由去年的330分上调至335分(上涨5分)

 稿定设计-7.jpg

华侨大学:

第一志愿考生最低录取线为330分,与2024年相比下降10分

第二志愿考生录取线为355分,比24年360分相比下降5分

艺体类最低线为270分,相比去年提升了60分,竞争明显加剧

预科类录取线则从280分大幅上调至323分,涨幅达43分,成为近年罕见的大幅调整

结论: 普通类整体略有“松动”,但艺体类与预科类门槛同步抬升,说明招生规模与考生基数正同步变化。

 

二、单科或总分控制线

暨南大学

1.针对部分学院的普通类专业设置单科控制分数线,包括:

图片11.png

稿定设计-15.jpg

2.2024年与2025年校对部分专业单科或总分控制线变化

专业方向

2025年要求

2024年要求

变化趋势

临床医学/口腔医学

与24年相同

总分≥420,

生物≥120

稳定,依旧严控

人工智能/计算机类

总分≥420,

数学≥90,

物理≥110

数学≥120

数学要求下降,综合门槛略松

财经类(会计、金融)

数学≥90

数学≥100

放宽10分,门槛下调

新闻、法学、历史等文科类

与24年相同

语文≥100

保持一致

 解读:

医学类仍是“铁门槛”,无松动;

AI与财经类专业在数学单科要求上有所下调,释放出更友好的信号;

文科类专业要求稳定。

 

三、预科与艺体类录取门槛变化趋势

1. 预科线逐年上涨,竞争不容小觑

华侨大学预科线暴涨43分,说明“低分上岸”策略已经不再绝对可行;

暨南大学预科B班虽只涨5分,但也呈现出分数线上涨的趋势。


2. 艺体类门槛回归理性但竞争趋强

暨大艺体类线从280分下调至270分,下降幅度不大;

华侨大学则大幅提升至270分,去年仅210分,暴涨60分!

 

总结:2025年华侨大学与暨南大学艺体类录取分数线已持平,意味着对艺体生的要求不仅局限于专业能力,更加注重文化课成绩的综合表现,对考生提出了更高的全方位要求。仅凭专业特长“低分突围”已不再适用,扎实的基础学科更是录取的关键门槛。 

 稿定设计-11.jpg

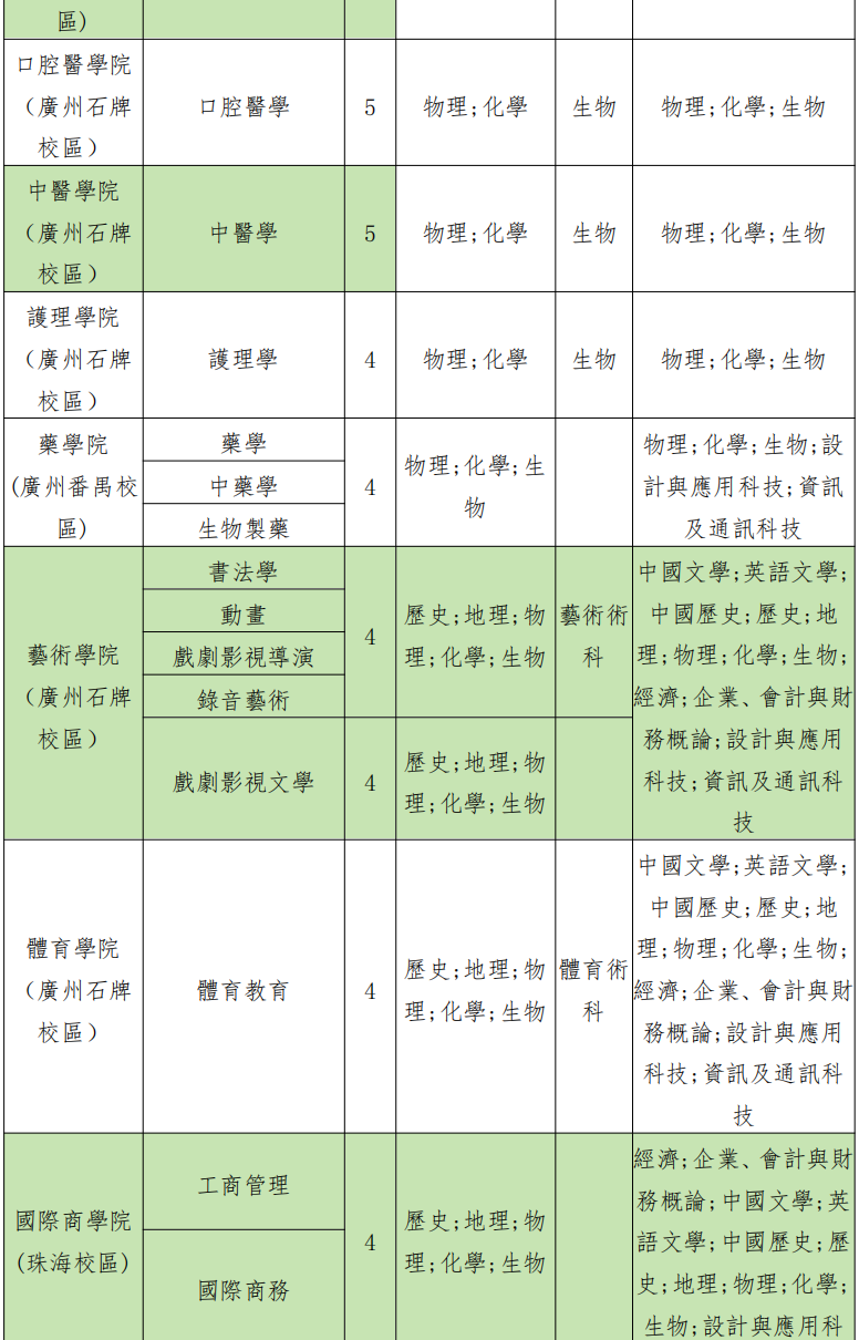
四、两校联考招生专业

1.暨南大学

图片12.png

图片13.png图片14.png图片15.png图片16.png 图片17.png

 图片18.png

稿定设计-3.jpg

2.华侨大学

①泉州校区

图片19.png 图片20.png稿定设计-1.jpg 

②厦门校区

图片21.png 图片22.png 

稿定设计-5.jpg

3.结合分数控制线与各专业附加要求,我们可以发现:

相对友好的专业,如:

旅游管理、社会工作、行政管理等文理兼招型专业;

不设数学/生物/物理分控的专业门槛更低;

各校部分语言类、艺术设计类专业设置门槛偏低

竞争依旧激烈的专业,如:

临床医学、口腔医学等医学类专业;

人工智能、大数据、网络空间安全等高热度理工类;

金融、会计、经济类等财经方向仍属热门。


今天的港澳台侨联考资讯就先分享到这里了,想要了解更多的港澳台侨联考问题,欢迎拨深圳联考中国港澳台联考学校:佳佳老师(联考中国)18922873397

1732614629605510.png

扫码添加老师咨询详情